Make.com ⚙️ 001 | OSINT Semanal Automatizado - Guía de configuración
Sistema de inteligencia de exposición digital para investigadores forenses y equipos de seguridad corporativa.
Cada semana, información crítica sobre ejecutivos, marcas y dominios corporativos queda indexada públicamente en Google sin que nadie en la organización lo sepa.
Credenciales en Pastebin. Archivos .env en subdominios olvidados. Documentos internos en Google Drive abierto. La pregunta no es si existe esa exposición — es si alguien en tu empresa la está monitoreando.
Esta guía construye ese sistema de monitoreo, de punta a punta, sin programar una sola línea de código.
Lo que lográs al implementar este sistema
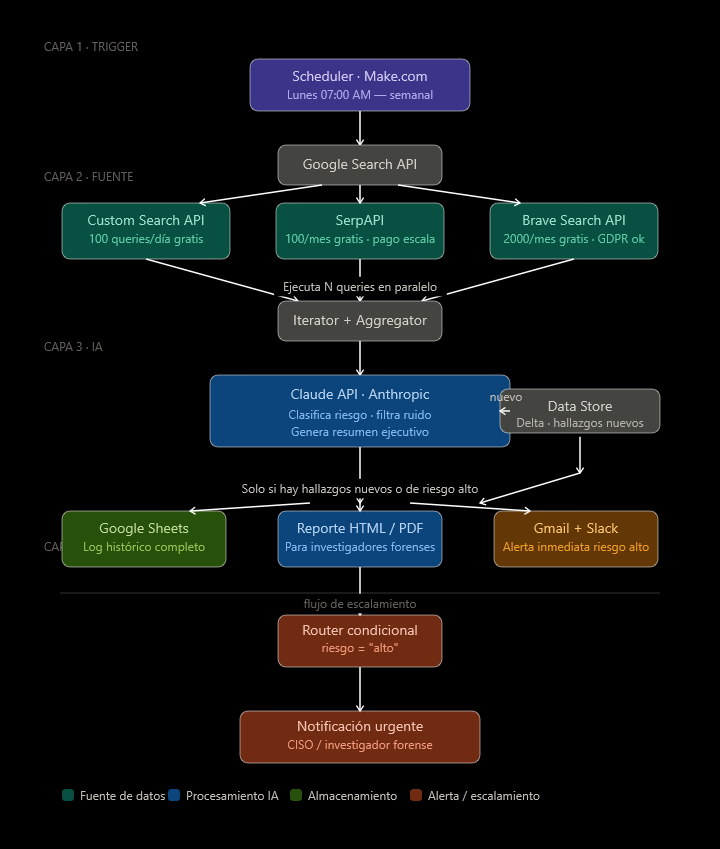
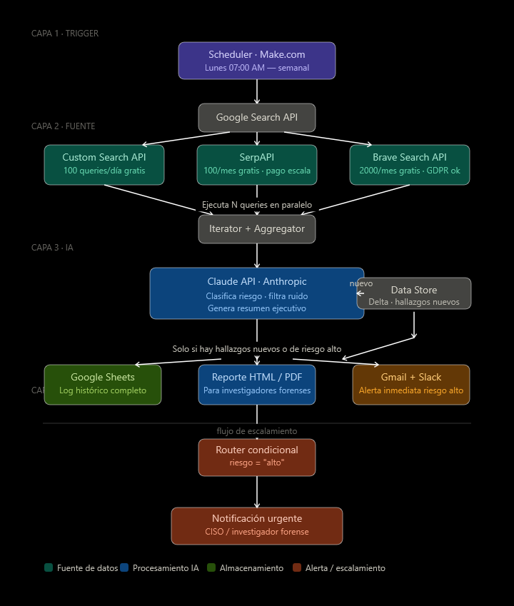
Un escenario en Make.com que ejecuta automáticamente cada lunes varias búsquedas de Google Dorking por cada ejecutivo o marca bajo vigilancia, envía los resultados a un modelo de IA para clasificación forense de riesgo, registra todo en Google Sheets y entrega un reporte accionable al investigador responsable — con alerta urgente separada cuando detecta exposición crítica.
⚙️ Accede al paso a paso para confirgurar tu Make.com | OSINT Semanal Automatizado
Costo operativo
Entre USD 0/mes (prueba de concepto gratuita) y USD 65/mes para monitoreo continuo de hasta 10 targets.
Frente a un servicio de monitoreo de reputación corporativa que cuesta entre USD 500 y USD 2.000/mes, el ROI es evidente desde el primer lunes.
¿Cómo es el proceso?
Google Search no expone una API oficial que soporte operadores avanzados como filetype:, inurl:, o site:drive.google.com.
La Google Custom Search JSON API permite búsquedas básicas (100 queries/día gratis), pero no soporta todos los operadores de dorking. Las tres opciones viables para automatizar:
Las 7 secciones de la guía
00 · Prerrequisitos — Las cuatro cuentas necesarias (Make.com, SerpAPI, Anthropic y Google), qué plan mínimo requiere cada una y dónde obtener las credenciales. Incluye tabla comparativa de costos.
01 · Google Sheets maestro — Cómo estructurar las dos pestañas que alimentan el sistema:
Targets(los ejecutivos o marcas a monitorear) yLog_OSINT(el registro histórico que Make escribe automáticamente). Columnas exactas, nombres de campo y dónde copiar el ID del Sheet.02 · Data Store en Make — Creación del almacén de datos que permite al sistema detectar hallazgos nuevos semana a semana, diferenciándolos de exposiciones ya conocidas.
03 · Conexiones OAuth — Autenticación de Google Sheets y Gmail dentro de Make.com, paso a paso.
04 · Los 16 módulos, uno por uno — El núcleo de la guía. Cada módulo del escenario documentado con nombre exacto en Make, todos los campos a completar y las variables de mapeo ya escritas. Las 6 queries de Dorking listas para copiar y pegar. El body JSON de la llamada a Claude formateado como bloque de código. Incluye tabla de comparación para elegir entre SerpAPI (producción), Google Custom Search (prueba de concepto gratuita), y entre Claude, Gemini o ChatGPT como motor de análisis.
05 · Testing y errores frecuentes — Cómo validar el flujo completo con el botón “Run once” antes de activar el scheduler. Tabla de los 6 errores más comunes con su causa y solución exacta: error 401, Parse JSON fallido, columnas que no aparecen, emails que no llegan.
06 · Activación y costos — Cómo encender el escenario, agregar o pausar targets sin tocar Make, y tabla de costos reales para 2, 5 y 10 targets en producción.
07 · Referencias — links a SerpAPI docs, Anthropic API reference, Make HTTP module, GHDB y OSINT Framework.
Para quién es esta guía
Investigadores forenses corporativos, CISOs y equipos de seguridad que quieren automatizar la vigilancia de exposición digital sin depender de servicios externos de USD 500/mes.
También para consultores y coaches de transformación digital que quieren implementar este sistema para sus clientes o su propia marca.
Requisito técnico
Saber usar Make.com a nivel básico-intermedio.
No se requiere programación.
Entregables incluidos
Guía DOCX de 7 secciones (esta guía)
Google Sheet maestro
.xlsxcon las dos pestañas preconfiguradas, validaciones de datos y formato condicional por nivel de riesgo.Sección extra con los comandos y ejemplos del uso de Google Dorking (o comandos de búsqueda avanzada).
⚙️ Accede al paso a paso para confirgurar tu Make.com | OSINT Semanal Automatizado
🚀 Material Exclusivo Suscriptores
🏅 Si eres miembro VIP de esta comunidad MartesCoach, podrás acceder al material completo.






